所在位置:首页 > 华信要闻

上合国家软件产业国际合作优秀案例发布

时间:2022-11-22

2022年11月12日,由电子工业出版社主办的“上合国家软件产业和数据治理合作论坛”在北京召开。中国电子信息行业联合会副秘书长徐金声在论坛上首次发布了“上合国家软件产业国际合作优秀案例”名单。

当前,软件产业正驱动我国数字经济创新发展,日益融入经济社会发展各领域全过程。习近平总书记指出,要积极参与数字经济国际合作,主动参与国际组织数字经济议题谈判,开展双多边数字治理合作,维护和完善多边数字经济治理机制,及时提出中国方案,发出中国声音。

图片
中国电子信息行业联合会副秘书长徐金声

为助力软件产业高质量发展,营造良好数据治理发展环境,强化我国相关产业的自主创新能力,推动我国软件企业“走出去”、优质资源“引进来”,服务上合组织成员国家,促进产业国际合作,中国电子信息行业联合会组织开展了“上合国家软件产业国际合作优秀案例”发布工作。

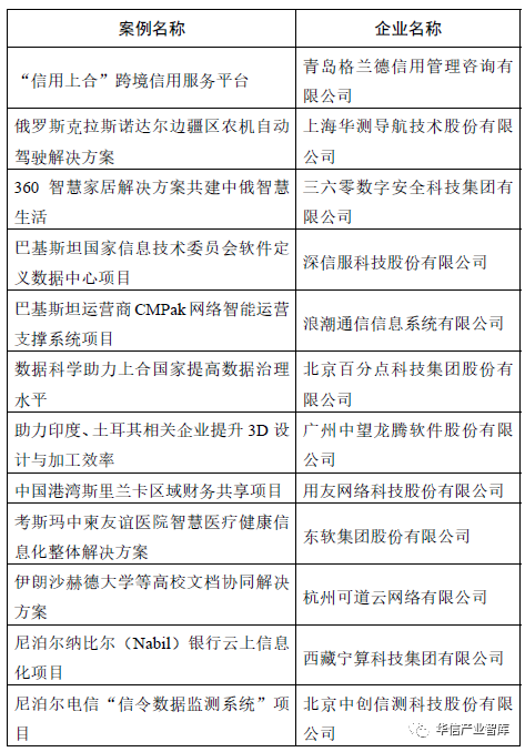
“2021-2022年度上合国家软件产业国际合作优秀案例”发布以“重点突出企业的技术创新、标杆示范、发展前景”为原则,由企业自主申报、地方政府和行业协会推荐,由专家评审核定,最终确定“信用上合”跨境信用服务平台(青岛格兰德信用管理咨询有限公司)、俄罗斯克拉斯诺达尔边疆区农机自动驾驶解决方案(上海华测导航技术股份有限公司)、360智慧家居解决方案共建中俄智慧生活(三六零数字安全科技集团有限公司)等12个项目和解决方案入选。(见文末详细名单)

中国电子信息行业联合会副秘书长徐金声、俄罗斯联邦驻华商务代表处高级专家卡什普尔先生共同为“2021-2022年度上合国家软件产业国际合作优秀案例”获得者进行了颁奖。

图片

   “2021-2022年度上合国家软件产业国际合作优秀案例”颁奖合影

  附:“2021-2022年度上合国家软件产业国际合作优秀案例”

(排名不分先后)

图片